成都奥创生物科技有限公司
技术贴士
您的位置: 首页 > 实验资料 > 技术贴士 >
实验资料
「成都奥创生物挂名文献导读」IF5.8!具有抗炎作用能有效预
由炎症反应和纤维化沉积引起的术后腹膜粘连是腹部手术后最常见的并发症,目前仍缺乏有效的解决方案。在本研究中,研究者开发了一种双网络水凝胶贴片(GPSB),该贴片具有抗菌、促愈合、机械强度较高、可减少炎症细胞因子分泌量等特性。通过协同抗菌和抗炎功能,GPSB水凝胶贴片提供了对术后炎症的强大保护,并实现了对腹膜粘连的有效预防。
成都奥创生物参与了名为《Zwitterionic Dual-Network Hydrogel Patch with Anti-Inflammatory Property for Efficient Peritoneal Adhesion Prevention》的实验项目,这项研究展示了一种面向新一代防粘连生物材料的高效多功能水凝胶贴片,该贴片作为一种术后抗粘连屏障具有巨大的应用前景。
文章名:
Zwitterionic Dual-Network Hydrogel Patch with Anti-Inflammatory Property for Efficient Peritoneal Adhesion Prevention
J. Mater. Chem. B, 2025
 DOI:10.1039/D5TB01786F
挂名引用:
期刊介绍:
期刊名:Journal of Materials Chemistry B
2025年影响因子/JCR分区:5.805/Q2
学科与分区:
MATERIALS SCIENCE, BIOMATERIALS(Q2);
出版国家或地区:ENGLAND
腹膜粘连是腹部手术最常见的术后并发症之一,这些粘连可引起慢性疼痛、肠梗阻和不孕,显著增加发病率并使后续手术复杂化。有效的抗粘连策略需要抵抗非特异性吸附、调节炎症并促进组织修复。目前的临床方法主要依赖于物理屏障来分离受损的腹膜表面。然而,这些屏障缺乏抗粘连性,并且常常损害抗粘连性,仅产生有限的愈合功效。
水凝胶由于其固有的生物降解性、优异的生物相容性和促愈合特性而成为极具的候选材料,并且其多功能可调性使得材料能够整合防污、抗菌和抗炎功能,可直接针对腹膜粘连形成的核心诱因发挥作用。然而,水凝胶因亲水性过高且交联密度偏低,常出现液体过度吸附、结构变形、湿附性能减弱等问题,最终导致其从创面移位,严重影响愈合过程中的屏障功能。拓扑缠结技术能显著提升水凝胶的机械性能。然而,它们在腹膜防粘连等内部屏障中的应用仍未经探索。
研究团队开发了一种专用于预防腹膜粘连的双网络水凝胶贴片(GPSB)。该贴片通过将动态交联的明胶网络与原位聚合的两性离子聚磺基甜菜碱(PSB)网络相结合而构成。通过这种双网络设计,GPSB贴片表现出稳定的湿态粘附性,粘附强度较强,机械韧性显著增强。此外,明胶与两性离子网络的协同整合,赋予了该贴片强大的抗污、抗菌性能和促愈合活性,从而有效防止腹膜粘连。该贴片还展现出优异的生物相容性和可降解性,因此无需二次手术取出。
图1 GPSB贴片在预防术后腹腔粘连方面的潜在应用示意图
(A)GPSB贴片设计和制作示意图。(B)GPSB贴片用于预防术后腹腔粘连过程的示意图。
图2
(A)样品的代表性SEM图像与视觉图像。(B)样品的FTIR光谱。(C)样品的XPS光谱。(D)N1s峰的代表性XPS光谱。(E)样品中N1s峰的面积。(F)样品频率扫描曲线。(G)样品的时间扫描曲线。(H)样品的差示扫描量热测试结果
图3
GPSB在不同样品表面上的粘附情况。(B)GPSB贴片粘附盲肠后可在水下承受250 g重量。(C)GPSB贴片的搭接剪切测试示意图及其剪切强度。 (D)GPSB贴片与不同材料的搭接剪切测试示意图及剪切强度。(E)用水枪冲洗GPSB贴片与盲肠粘结界面示意图。(F)GPSB贴片在不同操作(扭曲、扭曲加拉伸)下的数码照片,展示其良好的机械性能。(G)拉伸测试的意图。(H)GPSB贴片的拉伸应力-应变曲线。(I)GPSB贴片的杨氏模量。(J)已提出的自修复与抗疲劳机制示意图。
图4
(A)用于评估GPSB贴片表面细胞与蛋白质粘附及形态特征的测试示意图。(B)(ⅰ)荧光标记BSA在GPSB贴片表面粘附的代表性荧光图像。(ⅱ) GPSB贴片表面血细胞粘附的代表性SEM图像。(ⅲ)HUVECs与GPSB贴片共培养24小时后经活/死染色的代表性图像 。(ⅳ)活/死标记的细菌在GPSB贴片表面粘附的荧光显微镜图像。(C)GPSB贴片表面上的BSA荧光强度。 (D)样品表面血细胞粘附的定量分析。(E)HUVEC粘附的定量分析。(F)金黄色葡萄球菌培养3天并经结晶紫染色的结果。
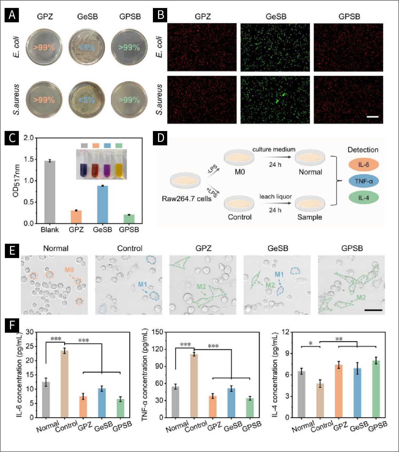
图5
(A)不同处理条件下大肠杆菌与金黄色葡萄球菌菌落形成的代表性照片。字母表示杀菌率。(B)与不同处理条件共培养后细菌的活死染色图像。(C)不同贴片对DPPH自由基的清除活性。(D)抗炎活性评估示意图。(E)RAW 264.7细胞形态学变化。(F)巨噬细胞培养上清液中IL-6、TNF-α和IL-4的浓度。
图6
(A)大鼠腹膜粘附模型示意图。(B)采用腹膜粘连指数对术后粘连形成程度进行评分。(C)术后第7天和第14天腹膜粘连的肉眼观察图片。(D)基于肉眼观察的粘连评分。(E)第7天和第14天的H&E和Masson染色图。(F)各组粘连面积的量化分析。(G)治疗后大鼠体重变化。(H)术后第14天时血清中TNF-α,IL-6和IL-4的浓度。
作者开发了一种通过简易混合法制备的双网络水凝胶贴片(GPSB),该贴片由明胶交联网络和两性离子聚合物网络构成,用于预防术后腹膜粘连。GPSB贴片表现出稳定的湿态粘附性、适宜的机械强度,以及良好的抗菌、抗炎和抗氧化性能。该贴片具有良好的生物相容性和可降解性,从而避免了二次手术取出。在大鼠模型中,它能作为物理屏障有效发挥作用,缓解氧化应激,抑制粘连形成。GPSB贴片是一种前景广阔的防粘连屏障,为术后粘连的预防提供了新的治疗策略。

地址:四川省成都市高新区天府大道北段1480号孵化园1号楼A座2-15 备案号:蜀ICP备2022006332号-1